企业新闻
行业资讯
展会信息
ASI公示资料
铝锭报价
语言选择
中
-
luck官网下载安卓
首页
新利国际手机版
中亚概况
发展历程
企业文化
组织架构
资质荣誉
企业风貌
视频欣赏
资讯中心
企业新闻
行业资讯
展会信息
ASI公示资料
铝锭报价
产品中心
建筑型材
工业型材
产品应用
产品体验
经典工程
客户案例
新利国际娱乐注册地址查询官网
生产流程图
生产技术
技术实力
电子图册下载
电子图册下载
人力资源
人力资源
客服中心
联系我们
在线留言
投诉与建议
晚会风采
剪影时光
高光时刻
精彩花絮
语言选择:
中
luck官网下载安卓
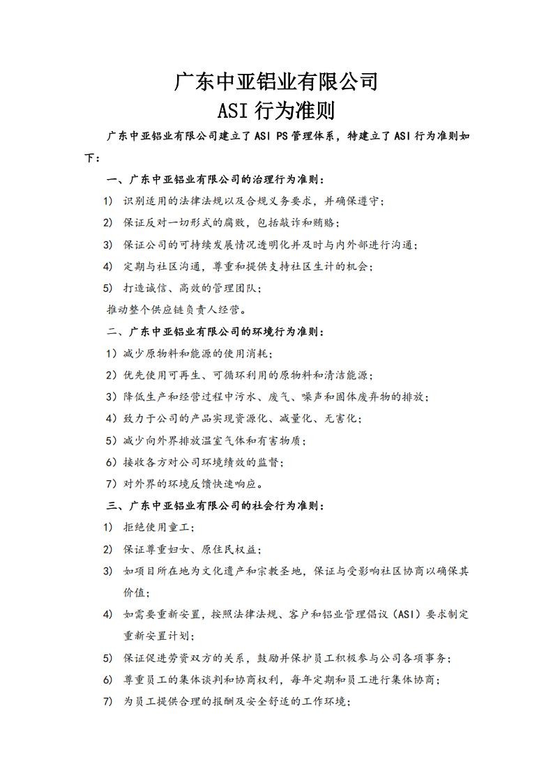
01ASI行为准则
字体大小:
小
中
大
更新日期:2025-06-03 |
返回
|
关闭
上一篇:
18luck官方温室气体核查报告-ISO14064 - 终稿
下一篇:
02ASI采购方针
此文关键字:
Scroll
在
线
客
服
新利官网入口